Education Services

The Education Services Department, in line with provisions of the Education (Amendment) Act, 2017, is to ensure effective running of all state schools, and Professional Centres such that quality learning, instructions and training reach all learners in the context of delineation of responsibilities, whereby, institutions will operate with a higher level of autonomy. In this new landscape, the governance of all state educational institutions (Crèche to Professional Centres) will be the responsibility of their respective Board or Council. Nonetheless, the Head of each institution is accountable to the Principal Secretary as specified by the Education (Amendment) Act, 2017. It also provides strategic leadership and policy direction to the two divisions within the Department.​

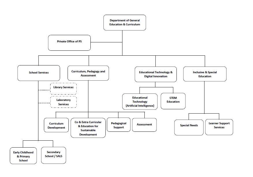
Structure

Core Functions and Accountabilities

This Department has the following core functions:
  • Put in place mechanisms for the monitoring and evaluation of the implementation of priorities of the Department, as set out in the Ministry’s 3-year (2021-2023) Strategic Direction;
  • Ensure that relevant policies, standards and other related guidelines for the smooth operation of the Department are in place;
  • Support and ensure the implementation of relevant policies, guidelines and standards;
  • Put in place the necessary mechanisms to lead educational reforms at the level of Early Childhood, Primary, Secondary, and Tertiary;
  • Ensure the provision of essential resources for the holistic development of all learners in accordance with their potential;
  • Provide quality education for all and promote best practices in all educational institutions across all levels (Early Childhood, Primary, Secondary, and Tertiary);
  • Ensure that standards of teaching and learning are maintained through the effective implementation of relevant Curriculum and Assessment Frameworks;
  • Make provision for quality special educational programmes for the benefit of all learners requiring additional support;
  • Make provision for an adequate supply of educational resources in a timely, sustainable, and cost-effective manner;
  • Ensure the institutionalisation of the adopted collaborative model of School Governance;
  • Facilitate recruitment of an adequate supply of qualified and experienced teachers, educational leaders, and support staff for the education system;
  • Make provision for continuous professional development of staff involved in teaching and learning;
  • Ensure that structures are in place for systematic monitoring, evaluation, and reporting on the implementation of the priorities and key initiatives of the Department;
  • Promote partnership with key stakeholders through appropriate structures.
Ministry of Education
Right Menu Icon